OpenCV 4.12.0
开源计算机视觉
加载中...
搜索中...
无匹配项
图像拼接

主题

 特征查找和图像匹配
 
 旋转估计
 
 自动校准
 
 图像变形
 
 接缝估计
 
 曝光补偿
 
 图像混合器
 

详细描述

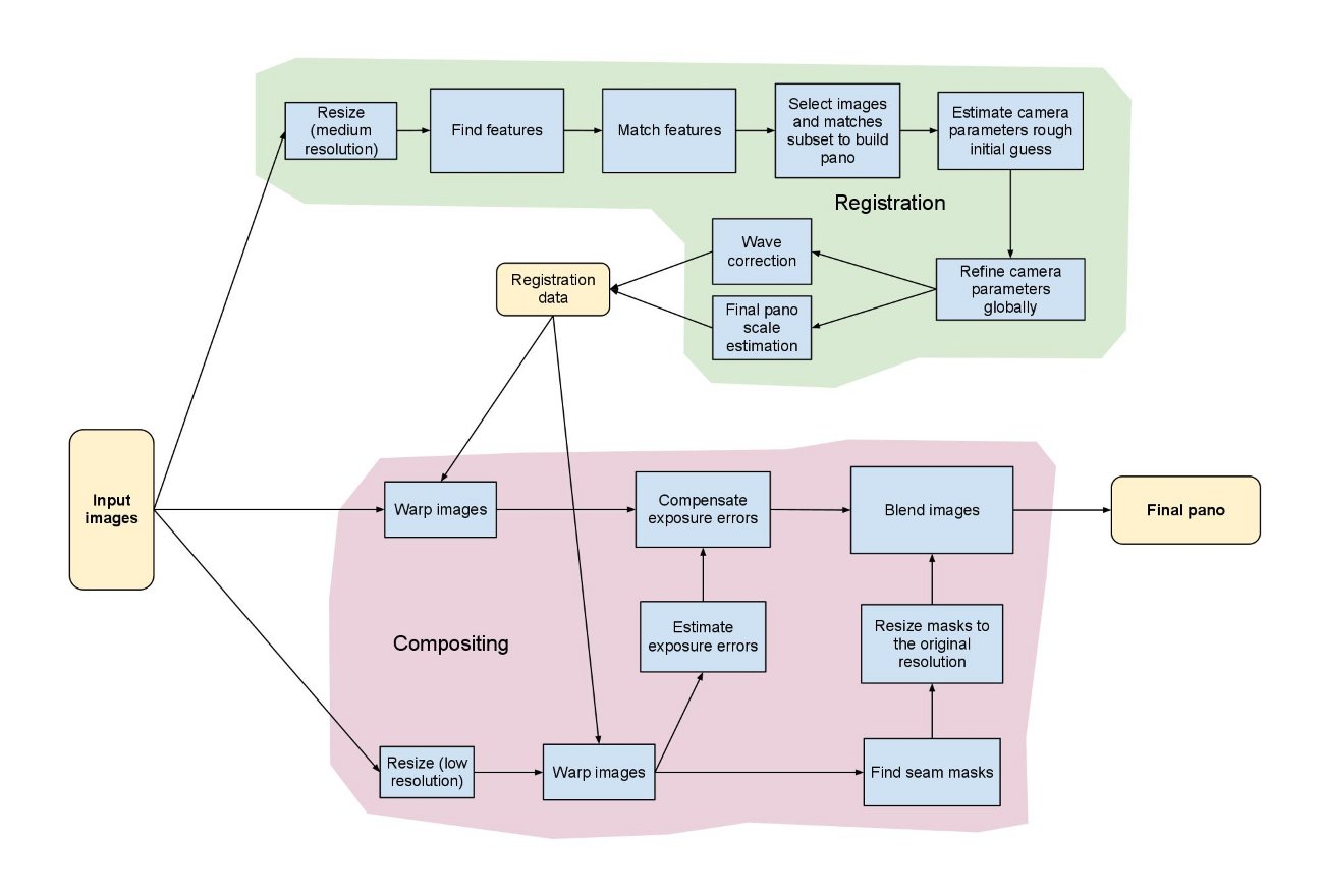
此图展示了在 Stitcher 类中实现的拼接模块管线。使用该类可以配置/移除某些步骤,即根据特定需求调整拼接管线。管线中的所有构建块都在 detail 命名空间中可用,可以单独组合和使用它们。

所实现的拼接管线与 [42] 中提出的管线非常相似。

拼接管线

相机模型

拼接管线中目前实现了 2 种相机模型。

单应性模型适用于创建相机拍摄的照片全景图,而基于仿射的模型可用于拼接扫描件和专用设备捕获的物体。使用 cv::Stitcher::create 可获取其中一种模型的预配置管线。

注意
cv::Stitcher 的某些详细设置可能没有意义。特别是,不应混合实现仿射模型的类和实现单应性模型的类,因为它们使用不同的变换。

结构体  cv::detail::CameraParams
 描述相机参数。 更多...
 
类  cv::detail::DisjointSets
 
类  cv::detail::Graph
 
结构体  cv::detail::GraphEdge
 
类  cv::Stitcher
 高级图像拼接器。 更多...
 
类  cv::detail::Timelapser
 
类  cv::detail::TimelapserCrop
 

函数

 cv::detail::GraphEdge::GraphEdge (int from, int to, float weight)
 
Ptr< Stitchercv::createStitcher (bool try_use_gpu=false)
 
Ptr< Stitchercv::createStitcherScans (bool try_use_gpu=false)
 
bool cv::detail::overlapRoi (Point tl1, Point tl2, Size sz1, Size sz2, Rect &roi)
 
Rect cv::detail::resultRoi (const std::vector< Point > &corners, const std::vector< Size > &sizes)
 
Rect cv::detail::resultRoi (const std::vector< Point > &corners, const std::vector< UMat > &images)
 
Rect cv::detail::resultRoiIntersection (const std::vector< Point > &corners, const std::vector< Size > &sizes)
 
Point cv::detail::resultTl (const std::vector< Point > &corners)
 
void cv::detail::selectRandomSubset (int count, int size, std::vector< int > &subset)
 
int & cv::detail::stitchingLogLevel ()
 

函数文档

◆ GraphEdge()

cv::detail::GraphEdge::GraphEdge ( int from,
int to,
float weight )
inline

◆ createStitcher()

Ptr< Stitcher > cv::createStitcher ( bool try_use_gpu = false)

◆ createStitcherScans()

Ptr< Stitcher > cv::createStitcherScans ( bool try_use_gpu = false)

◆ overlapRoi()

bool cv::detail::overlapRoi ( Point tl1,
Point tl2,
Size sz1,
Size sz2,
Rect & roi )
Python
cv.detail.overlapRoi(tl1, tl2, sz1, sz2, roi) -> retval

◆ resultRoi() [1/2]

Rect cv::detail::resultRoi ( const std::vector< Point > & corners,
const std::vector< Size > & sizes )
Python
cv.detail.resultRoi(corners, images) -> retval
cv.detail.resultRoi(corners, sizes) -> retval

◆ resultRoi() [2/2]

Rect cv::detail::resultRoi ( const std::vector< Point > & corners,
const std::vector< UMat > & images )
Python
cv.detail.resultRoi(corners, images) -> retval
cv.detail.resultRoi(corners, sizes) -> retval

◆ resultRoiIntersection()

Rect cv::detail::resultRoiIntersection ( const std::vector< Point > & corners,
const std::vector< Size > & sizes )
Python
cv.detail.resultRoiIntersection(corners, sizes) -> retval

◆ resultTl()

Point cv::detail::resultTl ( const std::vector< Point > & corners)
Python
cv.detail.resultTl(corners) -> retval

◆ selectRandomSubset()

void cv::detail::selectRandomSubset ( int count,
int size,
std::vector< int > & subset )
Python
cv.detail.selectRandomSubset(count, size, subset) ->

◆ stitchingLogLevel()

int & cv::detail::stitchingLogLevel ( )
Python
cv.detail.stitchingLogLevel() -> retval